Задать свой вопрос
*более 50 000 пользователей получили ответ на «Решим всё»
Задача 57239
Исследуйте функции и постройте их...
Условие
5f42a255b5ac0b3cc606fbf7
21.01.2021 13:21:18
Исследуйте функции и постройте их графики
а) y = 4x - x^4;
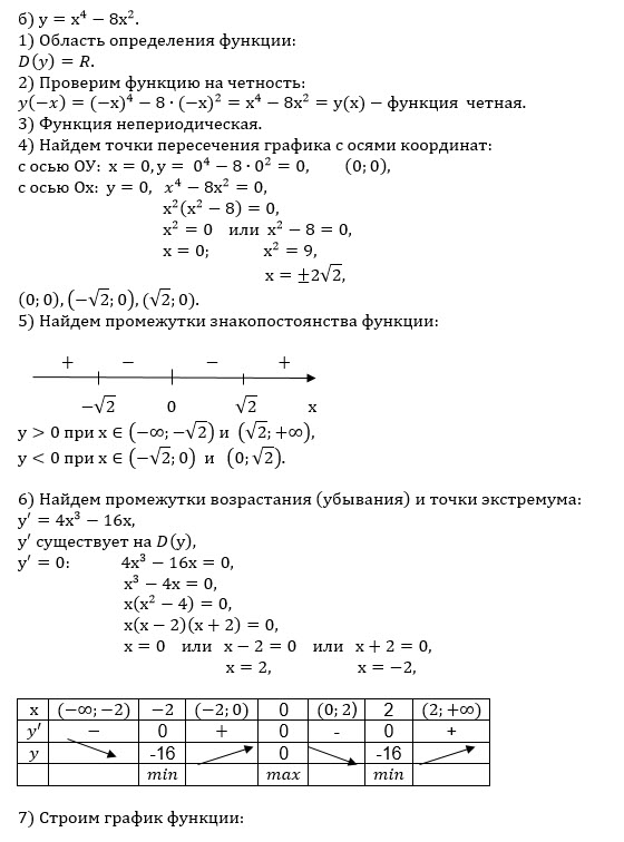
б) y = x^4 - 8x^2.
математика 10-11 класс
340
Решение
5f3eaa23faf909182968dde0
21.01.2021 18:06:57
★
Написать комментарий
Меню
Решим всё
Найти задачу
Категории
Статьи
Тесты
Архив задач
Присоединяйся в ВК