Задать свой вопрос   *более 50 000 пользователей получили ответ на «Решим всё»

Задача 57131 Дано вектори a(2; 0), b(1; 1), c(2; 3)....

Условие

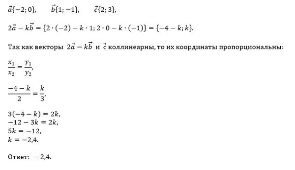
Дано вектори a(−2; 0), b(1; −1), c(2; 3). За якого значення k вектори 2a −
kb та c будуть колінеарними?

математика колледж 597

Решение

Написать комментарий

Меню

Присоединяйся в ВК