Задать свой вопрос   *более 50 000 пользователей получили ответ на «Решим всё»

Задача 56735 В треугольнике ABC вершины имеют...

Условие

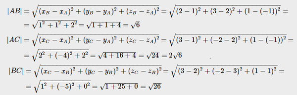
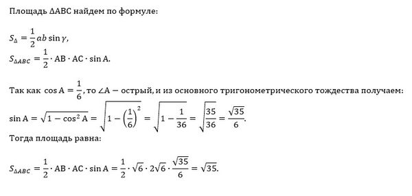
В треугольнике ABC вершины имеют координаты А(1;2;-1), В(2;3;1), С(3;-2;1). Найти: длины сторон, внутренние углы и площадь треугольника.

математика 687

Решение

Все решения

Написать комментарий

Меню

Присоединяйся в ВК