Задать свой вопрос   *более 50 000 пользователей получили ответ на «Решим всё»

Задача 56461 Здравствуйте!, помочь нужно с заданием...

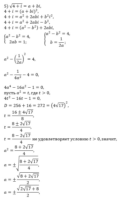
Условие

Здравствуйте!, помочь нужно с заданием №12 "комплексные числа "(на фото которое). Нужно расписать под буквой "а", и "б", пример под номером 12.16

математика колледж 255

Решение

Написать комментарий

Меню

Присоединяйся в ВК