Задать свой вопрос   *более 50 000 пользователей получили ответ на «Решим всё»

Задача 54914 Какие числа могут быть целыми корнями...

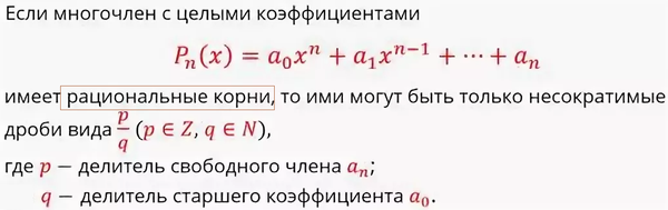
Условие

Какие числа могут быть целыми корнями многочлена 2) 2x3–5x2+7x+4

математика 10-11 класс 2270

Решение

Делители свободного члена 4:
± 1; ± 2; ± 4

Делители старшего коэффициента 2 :
± 1; ± 2

Рациональными корнями могут быть:
± 1; ± 2; ± 4
± 1/2



целыми корнями могут быть
± 1; ± 2; ± 4

Написать комментарий

Меню

Присоединяйся в ВК