Задать свой вопрос   *более 50 000 пользователей получили ответ на «Решим всё»

Задача 54755 Даны четыре точки...

Условие

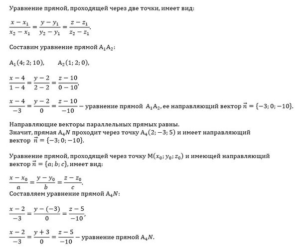
Даны четыре точки А1(4;2;10),А2(1;2;0),А3(3;5;7),А4(2;-3;5).Составить уравнение прямой А4N, параллельной прямой А1А2

математика колледж 1930

Решение

Написать комментарий

Меню

Присоединяйся в ВК