Задать свой вопрос
*более 50 000 пользователей получили ответ на «Решим всё»
Задача 54632
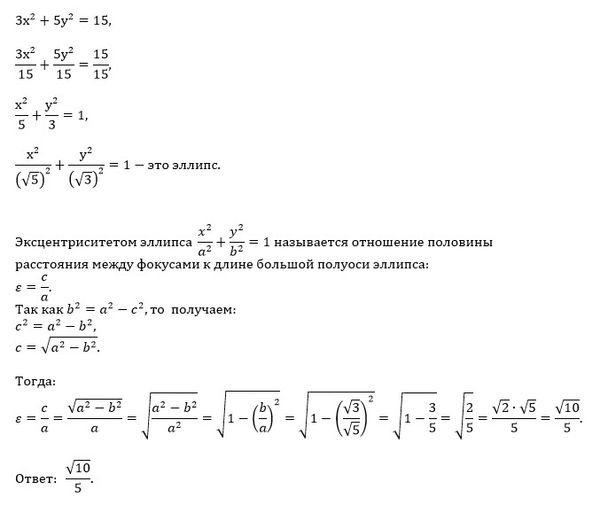
эксцентриситет крови 3x^+5y^=15 равен...
Условие
5f8d77492123e0613fbe1d48
19.10.2020 14:25:04
эксцентриситет крови 3x^+5y^=15 равен
математика ВУЗ
249
Решение
5f3eaa23faf909182968dde0
19.10.2020 16:19:39
★
Написать комментарий
Меню
Решим всё
Найти задачу
Категории
Статьи
Тесты
Архив задач
Присоединяйся в ВК