Задать свой вопрос
*более 50 000 пользователей получили ответ на «Решим всё»
Задача 54177
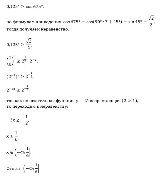
Как решить неравенство (0,125)^x больше...
Условие
5f54df62356816184059ff63
08.10.2020 14:45:44
Как решить неравенство (0,125)^x больше или равно cos 675 °
математика 10-11 класс
460
Решение
5f3eaa23faf909182968dde0
08.10.2020 15:52:00
★
Написать комментарий
Меню
Решим всё
Найти задачу
Категории
Статьи
Тесты
Архив задач
Присоединяйся в ВК