Задать свой вопрос
*более 50 000 пользователей получили ответ на «Решим всё»
Задача 53854
Найти область определения функции...
Условие
5f54df62356816184059ff63
05.10.2020 07:48:18
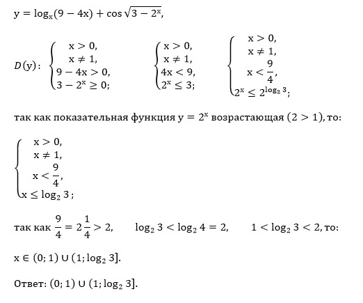
Найти область определения функции y=logx(9-4x) + cossqrt(3-2^x)
математика 10-11 класс
358
Решение
5f3eaa23faf909182968dde0
05.10.2020 09:15:11
★
Написать комментарий
Меню
Решим всё
Найти задачу
Категории
Статьи
Тесты
Архив задач
Присоединяйся в ВК