функция периодическая
Т=π
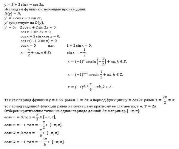
Исследуем функцию на экстремумы с помощью производной:
y`=2cosx-(-sin2x)*2
y`=0
2cosx+2sin2x=0
2cosx+2*2sinx*cosx=0
2cosx*(1+2sinx)=0
[b]cosx=0[/b] или 1+2sinx=0 ⇒ [b]sinx=-1/2[/b]
x=(π/2)+πn, n ∈ Z или x=(-1)^k (-π/6) + πk, k ∈ Z
Расставляем знаки на интервале [i]длины π[/i]
___-__ (-π/6) ___+_____ (π/2) ____-_______ ( 7π/6) ___+___
x=-π/6 и x=7π/6 - точки минимума
x=π/2 - точка максимума
y(-π/6)=3+2*sin(-π/6)-cos(-π/3)=3-1-(1/2)=1,5
y(7π/6)=3+2*sin(7π/6)-cos(7π/3)=3-1-(1/2)=1,5
y(π/2)=3+2*sin(π/2)-cos(-π)=3+2+1=6
О т в е т. [1,5; 6]
cм. график данной функции на рис.
