Задать свой вопрос   *более 50 000 пользователей получили ответ на «Решим всё»

Задача 53258 ...

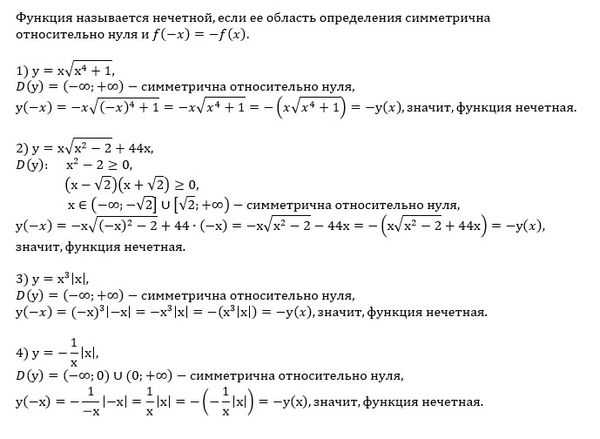
Условие

Докажите, что являются нечетными функции

7.15.1) y = x√x⁴ + 1;
2) y = x√x² - 2 + 44x;
3) y = x³|x|;
4) y = - 1/x|x|.

математика 10-11 класс 358

Решение

Написать комментарий

Меню

Присоединяйся в ВК