Задать свой вопрос   *более 50 000 пользователей получили ответ на «Решим всё»

Задача 44534 а) Решите уравнение 19*4^x - 5*2^(x+2) +...

Условие

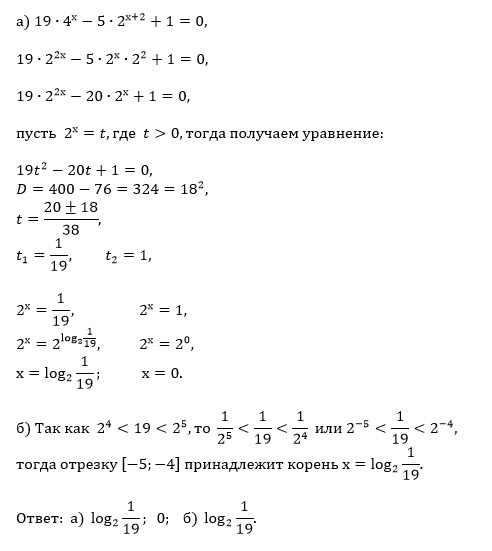
а) Решите уравнение 19*4^x - 5*2^(x+2) + 1 = 0.

б) Найдите все корни этого уравнения, принадлежащие отрезку [-5; -4].

математика 10-11 класс 716

Все решения

Написать комментарий

Меню

Присоединяйся в ВК